产品系列
血糖检测系列
血糖尿酸检测系列
尿酸检测系列
血脂检测系列
尿液检测系列
糖化血红蛋白检测
其他检测产品
新冠抗原检测试剂
健康管家
健康家园
我的艾科
服务支持
常见问题解答
服务网点查询
客户留言
授权查询
新闻资讯
最新活动
公司新闻
行业新闻
关于我们
艾康发展史
品牌介绍
企业文化
荣誉资质
视频赏析
联系方式
在线购买
艾科京东自营旗舰店
天猫-艾科旗舰店
登录
EN
搜索
个人中心
[ 退出 ]
搜索
EN
首页
产品系列
血糖检测系列
血糖尿酸检测系列
尿酸检测系列
血脂检测系列
尿液检测系列
糖化血红蛋白检测
其他检测产品
新冠抗原检测试剂
健康管家
健康家园
我的艾科
服务支持
常见问题解答
服务网点查询
客户留言
授权查询
新闻资讯
最新活动
公司新闻
行业新闻
关于我们
艾康发展史
品牌介绍
企业文化
荣誉资质
视频赏析
联系方式
在线购买
艾科京东自营旗舰店
天猫-艾科旗舰店
Health steward
健康管家
健康家园
我的艾科
【糖尿病饮食】不同地区糖友的秋季食谱
成人糖尿病食养指南(2023年版)为辅助预防和控制我国人群糖尿病的发生发展,提高居民营养健康水平,按照成人糖尿病食养指南的基本原则,根据各地食物资源和人群的膳食特点,推荐不同地区不同季节的糖尿病患者适用的全天膳食食谱,今天就来看一下秋季可供不同地区糖友参考的食谱有哪些。
1.东北地区
东北地区主食以精密面为主,辅以多种粗粮及豆类,油脂多用大豆油,坚果类,大多数地区蛋白质的来源以畜、禽肉为主。但东北地区总体饮食口味偏咸、多油、能量高,为改善膳食,可参考以下食谱。
本食谱可提供能量1600-2000kcal。蛋白质71-86g,碳水化合物200-284g,脂肪63-79g。
2.西北地区
西北地区喜欢吃面食,也常吃其他杂粮,如小米、荞麦、高粱等。
本食谱可提供1600-2000kcal。蛋白质74-99g,碳水化合物255-265及脂肪46-71g。
3.华北地区
华北地区咸菜居多,多数地方喜欢吃面食和畜禽类。
本食谱可提供1600-2000kcal。蛋白质80-120g,碳水化合物220-300及脂肪46-58g。
4.华东地区
主食以大米制品为主,如米饭、米糕、米团等,饮食偏甜。
本食谱可提供1600-2000kcal。蛋白质86-106g,碳水化合物223-276g及脂肪46-58g。
5.华中地区
膳食特点:辣、重油重盐
本食谱可提供1600-2000kcal。蛋白质78-93g,碳水化合物240-298g及脂肪47-57g。
6.西南地区
膳食特点:主食以稻米为主,粗杂粮较少,新鲜蔬菜水果种类多样,以畜禽肉为主。
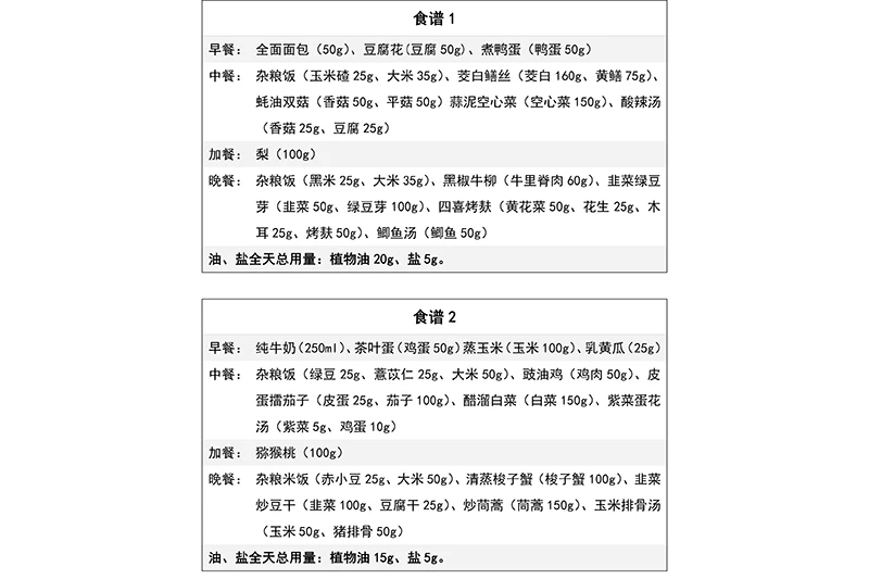
食谱
本食谱可提供1600-2000kcal。蛋白质83-105g,碳水化合物230-270g及脂肪45-60g。
7.华南地区
膳食特点:“食不可无汤”,主要以米为食,肠粉、河粉等,还有糕点,萝卜糕、米糕等。
本食谱可提供1600-2000kcal。蛋白质62-96g,碳水化合物212-269g及脂肪56-65g。
糖尿病患者需要注意,不同烹饪手法对血糖的影响也不同,糖友可根据自身情况参考以上食谱。当体重过重或国庆,可以适当增减食材用量调整。
上一条:【低血糖科普】糖尿病治疗面临的巨大难题——低血糖
下一条:【糖尿病饮食】这5种蔬菜堪称“控糖小能手”,推荐给糖友
发布时间:2025-09-07
文章来源:艾科健康管家
分享:
返回列表